联贝财税

企业出海专家

首页 >> 新闻资讯 >> 外贸指南 ODI境外投资备案的实操问题及解答汇总

出口俄罗斯注意!

0000-00-00 00:00:00

据报道,中国多家商业银行已宣布停止接受来自俄罗斯金融机构的付款,这对中俄贸易关系造成了巨大冲击。

 

而今年2月起,中国多家商业银行突然加强了对涉俄汇款的接收审核,导致不少外贸业务陷入收款困境。这背后,究竟隐藏着怎样的故事?

 

 

01

 俄罗斯业务“要凉”? 

 多家银行停止收汇业务 

 

这一切要追溯到2022年开始的俄乌冲突。这场冲突引发了国际社会的强烈反应,美国和欧盟对俄罗斯开始了一系列严厉的经济制裁。目前,俄罗斯正面临13,000项制裁,成为了全球受制裁最多的国家之一,其中包括冻结外汇储备和切断俄罗斯与SWIFT银行系统的联系。

 

这给中国金融机构带来了二级制裁的新风险。根据相关法案,任何帮助俄罗斯逃避资产制裁的第三国金融机构都将受到二级制裁。这对于之前为俄罗斯提供金融服务的一些俄罗斯友好国家的金融机构产生了严重影响,迫使他们从2023年底开始中断对俄罗斯的金融服务。

 

尽管人民币结算不依赖于SWIFT系统,而是依靠俄罗斯的SPFS和中国的CIPS进行,但有部分银行仍然停止了交易。

 

图源:cctv中文国际

 

自今年2月开始,我国国内商业银行收紧了涉俄汇款的接收审核,不少外贸业务因为不符合收款行或中间行审核要求而无法正常收款,涉及银行包括国有大行、股份行、地方中小银行等。

 

2月21日的《新闻周刊》报道称,处理俄罗斯货款的中国最大的三家银行已停止接受俄罗斯金融机构的付款,这对两国贸易关系造成了打击。

 

而此前的2月7日,俄罗斯的商业报纸《Vedomosti》称,进入2月份以来,俄罗斯进口商使用的中国主要银行浙江稠州商业银行,已经停止与俄罗斯和白俄罗斯公司的业务往来。报道称,其他中国和香港地区的银行也在收紧与俄罗斯交易的监管规定,以确保遵守西方制裁。

 

 

02

 对俄制裁仍在增加 

 已扩大至中国企业 

 

欧盟

 

据悉,欧盟拟定第13轮制裁条款中增加的公司大多是俄罗斯公司,包括三家中国内地公司和一家香港地区公司。

 

这三家中国内地公司分别是广州澳赛科技有限公司、深圳碧光贸易有限公司、亿路发电子有限公司,还有一家注册在香港地区的公司RG Solutions Limited。这些企业将被禁止与欧洲开展业务往来,以切断这些公司从欧盟采购产品再对俄转售的渠道。


该一揽子计划还包括对运输装备的俄罗斯航运公司实施制裁。该方案还扩大了对若干技术和电子产品的出口限制,如俄罗斯工业使用的芯片、机器和滚珠轴承。

 

有媒体称研究显示,中国、香港地区、土耳其和阿拉伯联合酋长国在将关键零部件从西方国家输送到俄罗斯方面发挥着越来越重要的作用。


拟议的名单除了三家中国公司和一家香港地区的公司外,还包括印度、斯里兰卡、塞尔维亚、哈萨克斯坦、泰国、土耳其各国公司。欧盟此前已列出 620 多家公司,其中主要来自俄罗斯。这些公司被指控进口违禁技术和电子产品,然后将其再出口到俄罗斯。


除了贸易限制外,欧盟还建议对110多个个人和实体实施制裁,作为纪念俄乌战争两周年的更广泛一揽子计划的一部分。

 

美国

 

 

美国总统拜登2月20日表示,美国将于2月23日宣布对俄罗斯实施新的一揽子制裁,原因是纳瓦利内之死和持续近2年的俄乌冲突。美国财政部称,这将是“自(俄罗斯总统)普京开始进一步进攻乌克兰以来规模最大的一次制裁行动”。

 

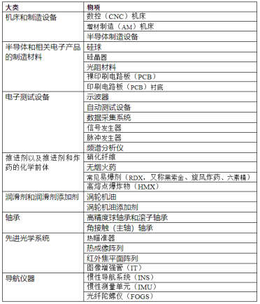
2月23日,美国财政部发布了新的反俄制裁措施,此次OFAC制裁的重点是:

 

先进的制造和技术,如机床,包括用于俄罗斯重型机械制造和武器制造业的计算机数控(CNC)机器;

 

增材制造(也称为3D打印),俄罗斯已经增加了其在国防目的上的使用,包括创建用于生产无人机、飞机零件和其他军事相关物品的专用3D打印机;

 

轴承,这是俄罗斯军事装备的一个组成部分,包括其主战坦克;

 

其他领域,如机器人、工业自动化和软件、专用润滑剂和激光。

 

美国商务部表示,23日被列入制裁名单的93家实体中,有一些公司曾将受管控的微电子设备提供给俄罗斯军事和情报部门。还有一些实体被制裁是因为购买美国设备用于帮助俄罗斯补充弹药和其他军用物资。

 

其中,据美国OFAC清单显示以下中国企业被列入制裁名单:

 

  •  Jiangxi Liansheng Technology Co., Ltd

  • Guangzhou Ausay Technology Co., Limited

  • Guangzhou Hesen Import and Export Co., Ltd

  • Yilufa Electronics Limited 

  • Shenzhen Biguang Trading Co., Ltd

  • New Idea Guangzhou Technology Co., Ltd

 

纽兰在美国战略与国际问题研究中心的演讲中说:“我们将实施新一轮毁灭性制裁方案。未来几天内将推出数百条措施。”

 

至此,因俄乌冲突而被列入美制裁名单的实体总数已达到900个。

 

附:《根据第14024号行政令第11(a)(ii)节做出的决定》,外国金融机构直接或间接向俄罗斯出售、供应或转让下列物项,可能会被制裁。

 

 

 

对俄出口的外贸人,尤其涉及上述敏感行业的,请务必警惕风险。

 

 

03

2023年中俄贸易数据

 

2023年1-12月,中国与俄罗斯货物贸易累计进出口额2401.1亿美元,同比增长26.3%,创下历史新高。

 

 

其中,对俄出口1109.7亿美元,同比增长46.9%;从俄进口 1291.4亿美元,同比增长12.7%。累计净进口181.7亿美元。

 

对俄罗斯出口前三大产品为电子设备、交通设备和化学制品,同比增速分别为41.6%、215.2%和9.6%。

 

前三大对俄出口贸易省市为浙江省、广东省和山东省,分别出口188.5亿美元、160.4亿美元和101.7亿美元,同比增速分别为34.4%、30.0%和 20.8%。

 

 

04

 信保提醒您 

 

俄乌冲突持续胶着,尚未有缓和迹象,双方矛盾循环升级,紧张局势不断恶化。

 

国际上,尽管劝和促谈的主张得到多数国家的支持,但美西方等国家持续加码对乌军事援助,武器装备质量和数量不断升级,导致俄乌局势进一步恶化。

 

宏观经济运行方面,经济前景不甚乐观。俄罗斯为中高收入国家,油气行业在拉动经济增长和出口创汇方面占有重要地位。

 

俄乌冲突爆发后,随着大宗商品价格上涨,能源出口增长为俄罗斯带来稳定收入,但由于以美欧为首的多国对俄在多个领域实施制裁,俄经济环境恢复缓慢。

 

应重点关注俄罗斯外汇储备、来款渠道、卢布汇率波动等问题,避免因汇率大幅波动、外汇政策变动等问题引发风险。

 

应特别关注制裁风险,及时跟踪俄乌冲突走势,及时排查被列入制裁名单的俄罗斯个人或实体,对出口俄罗斯产品进行筛查,谨防受到美欧出口管制法律限制。

声明:本网站文章版权归原作者及原出处所有。凡网站注明“来源×××(非网站作品)”均转载其他媒体,内容为作者个人观点仅供参考。本网站发布的文章及图片,我们已尽可能对作者来源进行注明,若因故疏漏,造成漏注,请及时联系我们,我们将根据著作权人的要求,处理相关内容。本网站有对此声明的最终解释权。

预约成功!

尊敬的

专业顾问将尽快与您联系,请保持手机畅通。